Cerámicas de Óxido de Aluminio Blanco Bajo Sodio Alfa Óxido de Aluminio 2-3um
● Especificación
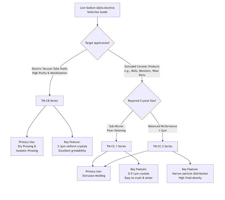
| TM-CB | TM-CB-V | TM-CC-1 | TM-CC-1V | TM-CC-2 | TM-CC-2V | ||
| Al2O3 | % | ≥99.8 | ≥99.5 | ≥99.4 | ≥99.3 | ≥99.7 | ≥99.6 |
| SiO2 | ≤0.04 | ≤0.08 | ≤0.05 | ≤0.08 | ≤0.04 | ≤0.08 | |
| Fe2O3 | ≤0.03 | ≤0.03 | ≤0.03 | ≤0.03 | ≤0.03 | ≤0.03 | |
| Na2O | ≤0.05 | ≤0.05 | ≤0.35 | ≤0.35 | ≤0.10 | ≤0.10 | |
| LOI | ≤0.05 | ≤0.05 | ≤0.2 | ≤0.2 | ≤0.2 | ≤0.2 | |
| Densidad | g/cm3 | ≥3.95 | ≥3.95 | ≥3.92 | ≥3.92 | ≥3.94 | ≥3.94 |
| Cristal Original | μm | 2.0-3.0 | 2.0-3.0 | 0.5-1 | 0.5-1 | 1.0-2.0 | 1.0-2.0 |
| D50 | / | 4.0±0.5 | / | 2.0±0.5 | / | 2.0±0.5 | |
| Aplicación |
Para cerámica de carcasa de tubo de vacío eléctrico |
Cerámicas sinterizadas para moldeo por extrusión |
|||||
● Serie CB de α-alumina de bajo sodio
Propósito: especial para prensado en seco y prensado isostático para formar la carcasa del tubo de vacío eléctrico.
Características:
Las partículas de cristal originales son uniformes de 2-3μm y tienen buena capacidad de molienda
Buen aislamiento eléctrico
Los productos cerámicos son adecuados para la metalización
● Serie CC α-alumina
Usos: productos cerámicos extruidos como rodillos cerámicos, resistencias de cuerpo cerámico y piezas cerámicas resistentes al desgaste.
Características:
Las partículas de cristal originales son de 0.5-1μm, fáciles de triturar y sinterizar
Rango de distribución de tamaño de partícula estrecho
Gran contracción, alta densidad de porcelana
Control de calidad:
