Cromatografía de gases en línea Vocs Fid Sistema de monitoreo continuo de emisiones de hidrocarburos totales no metano Analisador de gas
>>Visión general
Se utiliza para el monitoreo en línea en tiempo real de las concentraciones de compuestos orgánicos volátiles (COV) emitidos por industrias como la petroquímica, la pintura en aerosol, el moldeo por inyección, los recubrimientos, la impresión y el teñido,La industria farmacéutica, la electrónica y la fabricación de automóviles.
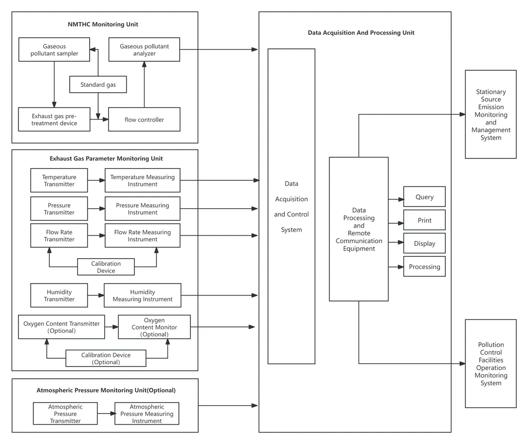
El sistema utiliza una tecnología avanzada de extracción completa GC-FID+a alta temperatura, capaz de medir múltiples parámetros, incluido el metano, los hidrocarburos totales, los hidrocarburos totales no metánicos,La temperatura, presión, caudal (flujo), O2, humedad, y puede ampliarse para medir la serie de benceno u otros factores característicos.
El gas de la muestra pasa a través de una sonda de eliminación de polvo y se calienta mediante un tubo de traza-calentamiento antes de entrar en el cromatógrafo de alta temperatura para su análisis,evitar eficazmente la pérdida de muestras durante la recogida y el análisisOfrece una excelente estabilidad para la carga y mantenimiento de datos.
>> Características
1) El instrumento principal utiliza un diseño de válvula de varios puertos importado sin volumen muerto, lo que garantiza la precisión y exactitud de la medición.
2) Equipado con un detector de alta sensibilidad y bajo límite de detección.
3) Registro automático de fallos para facilitar el mantenimiento.
4) Corta automática de la fuente de hidrógeno en caso de apagón o fuga de hidrógeno.
5) Extensible por factores de seguimiento adicionales.
¿Qué es esto?Principales parámetros técnicos
| Las partidas |
Parámetro |
| Unidad de seguimiento NMTHC |
NMTHC |
(0-100) Mgc/m3,OEM |
| ¿ Qué?2 |
(0-25) % |
| Repetibilidad |
≤ 2 por ciento |
| Drift cero de 24 horas y Drift de rango |
≤ ± 2% de F.S. |
| Una Semana Cero Drift y Range Drift |
≤ ± 3% de F.S. |
| Error de linealidad |
≤ ± 2% de F.S. |
| Ciclo de análisis |
≤ 120 s |
| Parámetro de los gases de combustión |
Temperatura |
Rango de acción |
(0-300) °C, OEM |
| Precisión |
≤ ± 3oC |
| Presión |
Rango de acción |
(-2,5-2,5) Kpa |
| Precisión |
≤ 0,5% |
| Velocidad del flujo |
Rango de acción |
La velocidad máxima de la corriente es de 30 km/h. |
| Precisión |
≤ ± 5 por ciento |
| Humedad |
Rango de acción |
(0~40) Vol% |
| Precisión |
± 2% |
| Unidad de adquisición y procesamiento de datos |
Módulo de transmisión de datos |
Entrada analógica de 8 vías |
| 1 Way Rs485 |
| Pc |
6 de la manera Rs232 |
| Windows 7 también |
| El software |
Software de monitoreo de voces V3.0 |
| Fuente de alimentación |
Ac 220V,50Hz,≤ 7Kw |
¿Qué es esto?Composición del sistema

