Modulador Delta Sigma AMC1035QDRQ1 con entrada bipolar de 1 V y salida de referencia de 2,5 V
Descripción del producto de AMC1035QDRQ1
El AMC1035QDRQ1 es un modulador delta-sigma (ΔΣ) de precisión que funciona con un solo suministro de 3,0 V a 5,5 V y con una señal de reloj externa en el rango de 9 MHz a 21 MHz.En modo Manchester, el rango de reloj especificado es de 9 MHz a 11 MHz.La estructura de entrada diferencial de ±1 V del dispositivo está optimizada para aplicaciones de detección de voltaje y temperatura.
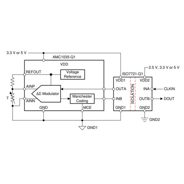
El AMC1035QDRQ1 también se puede utilizar para la detección de voltaje de CA de modo común alto con un aislador digital y una fuente de alimentación aislada.
Especificación deAMC1035QDRQ1
|
Estado del producto |
Activo |
|
Escribe |
Modulador Sigma-Delta |
|
número de canales |
1 |
|
Resolución (bits) |
16b |
|
Tasa de muestreo (por segundo) |
82k |
|
Interfaz de datos |
De serie |
|
Fuente de suministro de voltaje |
Analógico y Digital |
|
Suministro de voltaje |
3 V ~ 5,5 V, 3 V ~ 5,5 V |
|
Temperatura de funcionamiento |
-40°C ~ 125°C (TA) |
|
Tipo de montaje |
Montaje superficial |
|
Paquete / Caja |
8-SOIC (0,154", 3,90 mm de ancho) |
|
Paquete de dispositivo del proveedor |
8-SOIC |
Caracteristicas deAMC1035QDRQ1
AEC-Q100 calificado para aplicaciones automotrices:
Grado de temperatura 1: –40 °C a +125 °C, TA
Modulador Delta-sigma optimizado para detección de voltaje y temperatura:
Rango de tensión de entrada: ±1 V
Alta resistencia de entrada diferencial: 1,6 GΩ (típ.)
Referencia integrada de 2,5 V, ±5 mA para medición radiométrica
Excelente rendimiento de CC:
Error de compensación: ±0,5 mV (máx.)
Deriva de compensación: ±6 µV/°C (máx.)
Error de ganancia: ±0,25 % (máx.)
Deriva de ganancia: ±45 ppm/°C (máx.)
Deriva de ganancia radiométrica: ±15 ppm/°C (máx.)
Salida de flujo de bits codificada o sin codificar Manchester seleccionable
Aplicaciones de AMC1035QDRQ1
Detección de voltaje y temperatura en:
Inversores de tracción
Cargadores a bordo
Convertidores CC/CC
Módulos de potencia integrados
Ejemplo de aplicaciónDeAMC1035QDRQ1

Preguntas más frecuentes
P. ¿Sus productos son originales?
R: Sí, todos los productos son originales, nuestro objetivo es la nueva importación original.
P: ¿Qué certificados tienes?
R:Somos una empresa certificada ISO 9001:2015 y miembro de ERAI.
P: ¿Puede admitir pedidos o muestras de pequeñas cantidades? ¿La muestra es gratuita?
R: Sí, admitimos pedidos de muestra y pedidos pequeños. El costo de la muestra es diferente según su pedido o proyecto.
P: ¿Cómo enviar mi pedido?¿Es seguro?
R: Usamos envíos exprés, como DHL, Fedex, UPS, TNT, EMS. También podemos usar su transportista sugerido. Los productos estarán en buen embalaje y garantizarán la seguridad y somos responsables de los daños del producto en su pedido.
P: ¿Qué pasa con el tiempo de entrega?
R: Podemos enviar piezas en existencia dentro de los 5 días hábiles. Si no hay existencias, le confirmaremos el tiempo de entrega en función de la cantidad de su pedido.